
- Home
- Basics of Algorithms
- DAA - Introduction to Algorithms
- DAA - Analysis of Algorithms
- DAA - Methodology of Analysis
- DAA - Asymptotic Notations & Apriori Analysis
- DAA - Time Complexity
- DAA - Master's Theorem
- DAA - Space Complexities
- Divide & Conquer
- DAA - Divide & Conquer Algorithm
- DAA - Max-Min Problem
- DAA - Merge Sort Algorithm
- DAA - Strassen's Matrix Multiplication
- DAA - Karatsuba Algorithm
- DAA - Towers of Hanoi
- Greedy Algorithms
- DAA - Greedy Algorithms
- DAA - Travelling Salesman Problem
- DAA - Prim's Minimal Spanning Tree
- DAA - Kruskal's Minimal Spanning Tree
- DAA - Dijkstra's Shortest Path Algorithm
- DAA - Map Colouring Algorithm
- DAA - Fractional Knapsack
- DAA - Job Sequencing with Deadline
- DAA - Optimal Merge Pattern
- Dynamic Programming
- DAA - Dynamic Programming
- DAA - Matrix Chain Multiplication
- DAA - Floyd Warshall Algorithm
- DAA - 0-1 Knapsack Problem
- DAA - Longest Common Subsequence Algorithm
- DAA - Travelling Salesman Problem using Dynamic Programming
- Randomized Algorithms
- DAA - Randomized Algorithms
- DAA - Randomized Quick Sort Algorithm
- DAA - Karger's Minimum Cut Algorithm
- DAA - Fisher-Yates Shuffle Algorithm
- Approximation Algorithms
- DAA - Approximation Algorithms
- DAA - Vertex Cover Problem
- DAA - Set Cover Problem
- DAA - Travelling Salesperson Approximation Algorithm
- Sorting Techniques
- DAA - Bubble Sort Algorithm
- DAA - Insertion Sort Algorithm
- DAA - Selection Sort Algorithm
- DAA - Shell Sort Algorithm
- DAA - Heap Sort Algorithm
- DAA - Bucket Sort Algorithm
- DAA - Counting Sort Algorithm
- DAA - Radix Sort Algorithm
- DAA - Quick Sort Algorithm
- Searching Techniques
- DAA - Searching Techniques Introduction
- DAA - Linear Search
- DAA - Binary Search
- DAA - Interpolation Search
- DAA - Jump Search
- DAA - Exponential Search
- DAA - Fibonacci Search
- DAA - Sublist Search
- DAA - Hash Table
- Graph Theory
- DAA - Shortest Paths
- DAA - Multistage Graph
- DAA - Optimal Cost Binary Search Trees
- Heap Algorithms
- DAA - Binary Heap
- DAA - Insert Method
- DAA - Heapify Method
- DAA - Extract Method
- Complexity Theory
- DAA - Deterministic vs. Nondeterministic Computations
- DAA - Max Cliques
- DAA - Vertex Cover
- DAA - P and NP Class
- DAA - Cook's Theorem
- DAA - NP Hard & NP-Complete Classes
- DAA - Hill Climbing Algorithm
- DAA Useful Resources
- DAA - Quick Guide
- DAA - Useful Resources
- DAA - Discussion
Insertion in Heaps
To insert an element in a heap, the new element is initially appended to the end of the heap as the last element of the array.
After inserting this element, heap property may be violated, hence the heap property is repaired by comparing the added element with its parent and moving the added element up a level, swapping positions with the parent. This process is called percolation up.
The comparison is repeated until the parent is larger than or equal to the percolating element.
Algorithm: Max-Heap-Insert (numbers[], key) heapsize = heapsize + 1 numbers[heapsize] = -∞ i = heapsize numbers[i] = key while i > 1 and numbers[Parent(numbers[], i)] < numbers[i] exchange(numbers[i], numbers[Parent(numbers[], i)]) i = Parent (numbers[], i)
Analysis
Initially, an element is being added at the end of the array. If it violates the heap property, the element is exchanged with its parent. The height of the tree is log n. Maximum log n number of operations needs to be performed.
Hence, the complexity of this function is O(log n).
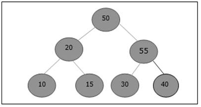
Example
Let us consider a max-heap, as shown below, where a new element 5 needs to be added.

Initially, 55 will be added at the end of this array.

After insertion, it violates the heap property. Hence, the element needs to swap with its parent. After swap, the heap looks like the following.

Again, the element violates the property of heap. Hence, it is swapped with its parent.

Now, we have to stop.
Example
Following are the implementations of this operation in various programming languages −
#include <stdio.h> void swap(int* a, int* b) { int temp = *a; *a = *b; *b = temp; } int parent(int i) { if (i == 0) return -1; else return (i - 1) / 2; } void maxHeapInsert(int arr[], int* heapSize, int key) { (*heapSize)++; int i = *heapSize; arr[i] = key; while (i > 1 && arr[parent(i)] < arr[i]) { swap(&arr[i], &arr[parent(i)]); i = parent(i); } } int main() { int arr[100] = { 50, 30, 40, 20, 15, 10 }; // Initial Max-Heap int heapSize = 5; // Current heap size // New element to be inserted int newElement = 5; // Insert the new element into the Max-Heap maxHeapInsert(arr, &heapSize, newElement); // Print the updated Max-Heap printf("Updated Max-Heap: "); for (int i = 0; i <= heapSize; i++) printf("%d ", arr[i]); printf("\n"); return 0; }
Output
Updated Max-Heap: 50 30 40 20 15 10 5
#include <iostream> #include <vector> using namespace std; void swap(int& a, int& b) { int temp = a; a = b; b = temp; } int parent(int i) { if (i == 0) return -1; else return (i - 1) / 2; } void maxHeapInsert(vector<int>& arr, int& heapSize, int key) { heapSize++; int i = heapSize; // Resize the vector to accommodate the new element arr.push_back(0); arr[i] = key; while (i > 1 && arr[parent(i)] < arr[i]) { swap(arr[i], arr[parent(i)]); i = parent(i); } } int main() { vector<int> arr = { 50, 30, 40, 20, 15, 10 }; // Initial Max-Heap int heapSize = 5; // Current heap size // New element to be inserted int newElement = 5; // Insert the new element into the Max-Heap maxHeapInsert(arr, heapSize, newElement); // Print the updated Max-Heap cout << "Updated Max-Heap: "; for (int i = 0; i <= heapSize; i++) cout << arr[i] << " "; cout << endl; return 0; }
Output
Updated Max-Heap: 50 30 40 20 15 10 5
import java.util.Arrays; public class MaxHeap { public static void swap(int arr[], int i, int j) { int temp = arr[i]; arr[i] = arr[j]; arr[j] = temp; } public static int parent(int i) { if (i == 0) return -1; else return (i - 1) / 2; } public static void maxHeapInsert(int arr[], int heapSize, int key) { heapSize++; int i = heapSize - 1; // Adjust the index for array insertion arr[i] = key; while (i > 0 && arr[parent(i)] < arr[i]) { swap(arr, i, parent(i)); i = parent(i); } } public static void main(String args[]) { int arr[] = { 50, 30, 40, 20, 15, 10 }; // Initial Max-Heap int heapSize = 5; // Current heap size // New element to be inserted int newElement = 5; // Insert the new element into the Max-Heap maxHeapInsert(arr, heapSize, newElement); // Print the updated Max-Heap System.out.print("Updated Max-Heap: "); for (int i = 0; i <= heapSize; i++) System.out.print(arr[i] + " "); System.out.println(); } }
Output
Updated Max-Heap: 50 30 40 20 15 5
def swap(arr, i, j): arr[i], arr[j] = arr[j], arr[i] def parent(i): if i == 0: return -1 else: return (i - 1) // 2 def max_heap_insert(arr, heap_size, key): heap_size += 1 i = heap_size arr.append(key) while i > 0 and arr[parent(i)] < arr[i]: swap(arr, i, parent(i)) i = parent(i) if __name__ == "__main__": arr = [50, 30, 40, 20, 15, 10] # Initial Max-Heap heap_size = 5 # Current heap size # New element to be inserted new_element = 5 # Insert the new element into the Max-Heap max_heap_insert(arr, heap_size, new_element) # Print the updated Max-Heap print("Updated Max-Heap:", arr)
Output
Updated Max-Heap: [50, 30, 40, 20, 15, 10, 5]