- DSA - Home
- DSA - Overview
- DSA - Environment Setup
- DSA - Algorithms Basics
- DSA - Asymptotic Analysis
- Data Structures
- DSA - Data Structure Basics
- DSA - Data Structures and Types
- DSA - Array Data Structure
- DSA - Skip List Data Structure
- Linked Lists
- DSA - Linked List Data Structure
- DSA - Doubly Linked List Data Structure
- DSA - Circular Linked List Data Structure
- Stack & Queue
- DSA - Stack Data Structure
- DSA - Expression Parsing
- DSA - Queue Data Structure
- DSA - Circular Queue Data Structure
- DSA - Priority Queue Data Structure
- DSA - Deque Data Structure
- Searching Algorithms
- DSA - Searching Algorithms
- DSA - Linear Search Algorithm
- DSA - Binary Search Algorithm
- DSA - Interpolation Search
- DSA - Jump Search Algorithm
- DSA - Exponential Search
- DSA - Fibonacci Search
- DSA - Sublist Search
- DSA - Hash Table
- Sorting Algorithms
- DSA - Sorting Algorithms
- DSA - Bubble Sort Algorithm
- DSA - Insertion Sort Algorithm
- DSA - Selection Sort Algorithm
- DSA - Merge Sort Algorithm
- DSA - Shell Sort Algorithm
- DSA - Heap Sort Algorithm
- DSA - Bucket Sort Algorithm
- DSA - Counting Sort Algorithm
- DSA - Radix Sort Algorithm
- DSA - Quick Sort Algorithm
- Matrices Data Structure
- DSA - Matrices Data Structure
- DSA - Lup Decomposition In Matrices
- DSA - Lu Decomposition In Matrices
- Graph Data Structure
- DSA - Graph Data Structure
- DSA - Depth First Traversal
- DSA - Breadth First Traversal
- DSA - Spanning Tree
- DSA - Topological Sorting
- DSA - Strongly Connected Components
- DSA - Biconnected Components
- DSA - Augmenting Path
- DSA - Network Flow Problems
- DSA - Flow Networks In Data Structures
- DSA - Edmonds Blossom Algorithm
- DSA - Maxflow Mincut Theorem
- Tree Data Structure
- DSA - Tree Data Structure
- DSA - Tree Traversal
- DSA - Binary Search Tree
- DSA - AVL Tree
- DSA - Red Black Trees
- DSA - B Trees
- DSA - B+ Trees
- DSA - Splay Trees
- DSA - Range Queries
- DSA - Segment Trees
- DSA - Fenwick Tree
- DSA - Fusion Tree
- DSA - Hashed Array Tree
- DSA - K-Ary Tree
- DSA - Kd Trees
- DSA - Priority Search Tree Data Structure
- Recursion
- DSA - Recursion Algorithms
- DSA - Tower of Hanoi Using Recursion
- DSA - Fibonacci Series Using Recursion
- Divide and Conquer
- DSA - Divide and Conquer
- DSA - Max-Min Problem
- DSA - Strassen's Matrix Multiplication
- DSA - Karatsuba Algorithm
- Greedy Algorithms
- DSA - Greedy Algorithms
- DSA - Travelling Salesman Problem (Greedy Approach)
- DSA - Prim's Minimal Spanning Tree
- DSA - Kruskal's Minimal Spanning Tree
- DSA - Dijkstra's Shortest Path Algorithm
- DSA - Map Colouring Algorithm
- DSA - Fractional Knapsack Problem
- DSA - Job Sequencing with Deadline
- DSA - Optimal Merge Pattern Algorithm
- Dynamic Programming
- DSA - Dynamic Programming
- DSA - Matrix Chain Multiplication
- DSA - Floyd Warshall Algorithm
- DSA - 0-1 Knapsack Problem
- DSA - Longest Common Sub-sequence Algorithm
- DSA - Travelling Salesman Problem (Dynamic Approach)
- Hashing
- DSA - Hashing Data Structure
- DSA - Collision In Hashing
- Disjoint Set
- DSA - Disjoint Set
- DSA - Path Compression And Union By Rank
- Heap
- DSA - Heap Data Structure
- DSA - Binary Heap
- DSA - Binomial Heap
- DSA - Fibonacci Heap
- Tries Data Structure
- DSA - Tries
- DSA - Standard Tries
- DSA - Compressed Tries
- DSA - Suffix Tries
- Treaps
- DSA - Treaps Data Structure
- Bit Mask
- DSA - Bit Mask In Data Structures
- Bloom Filter
- DSA - Bloom Filter Data Structure
- Approximation Algorithms
- DSA - Approximation Algorithms
- DSA - Vertex Cover Algorithm
- DSA - Set Cover Problem
- DSA - Travelling Salesman Problem (Approximation Approach)
- Randomized Algorithms
- DSA - Randomized Algorithms
- DSA - Randomized Quick Sort Algorithm
- DSA - Karger’s Minimum Cut Algorithm
- DSA - Fisher-Yates Shuffle Algorithm
- Miscellaneous
- DSA - Infix to Postfix
- DSA - Bellmon Ford Shortest Path
- DSA - Maximum Bipartite Matching
- DSA Useful Resources
- DSA - Questions and Answers
- DSA - Selection Sort Interview Questions
- DSA - Merge Sort Interview Questions
- DSA - Insertion Sort Interview Questions
- DSA - Heap Sort Interview Questions
- DSA - Bubble Sort Interview Questions
- DSA - Bucket Sort Interview Questions
- DSA - Radix Sort Interview Questions
- DSA - Cycle Sort Interview Questions
- DSA - Quick Guide
- DSA - Useful Resources
- DSA - Discussion
Optimal Merge Pattern Algorithm
Merge a set of sorted files of different length into a single sorted file. We need to find an optimal solution, where the resultant file will be generated in minimum time.
If the number of sorted files are given, there are many ways to merge them into a single sorted file. This merge can be performed pair wise. Hence, this type of merging is called as 2-way merge patterns.
As, different pairings require different amounts of time, in this strategy we want to determine an optimal way of merging many files together. At each step, two shortest sequences are merged.
To merge a p-record file and a q-record file requires possibly p + q record moves, the obvious choice being, merge the two smallest files together at each step.
Two-way merge patterns can be represented by binary merge trees. Let us consider a set of n sorted files {f1, f2, f3, , fn}. Initially, each element of this is considered as a single node binary tree. To find this optimal solution, the following algorithm is used.
Pseudocode
Following is the pseudocode of the Optimal Merge Pattern Algorithm −
for i := 1 to n 1 do declare new node node.leftchild := least (list) node.rightchild := least (list) node.weight) := ((node.leftchild).weight)+ ((node.rightchild).weight) insert (list, node); return least (list);
At the end of this algorithm, the weight of the root node represents the optimal cost.
Examples
Let us consider the given files, f1, f2, f3, f4 and f5 with 20, 30, 10, 5 and 30 number of elements respectively.
If merge operations are performed according to the provided sequence, then
M1 = merge f1 and f2 => 20 + 30 = 50
M2 = merge M1 and f3 => 50 + 10 = 60
M3 = merge M2 and f4 => 60 + 5 = 65
M4 = merge M3 and f5 => 65 + 30 = 95
Hence, the total number of operations is
50 + 60 + 65 + 95 = 270
Now, the question arises is there any better solution?
Sorting the numbers according to their size in an ascending order, we get the following sequence −
f4, f3, f1, f2, f5
Hence, merge operations can be performed on this sequence
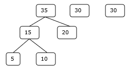
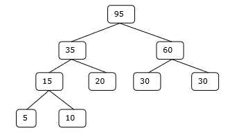
M1 = merge f4 and f3 => 5 + 10 = 15
M2 = merge M1 and f1 => 15 + 20 = 35
M3 = merge M2 and f2 => 35 + 30 = 65
M4 = merge M3 and f5 => 65 + 30 = 95
Therefore, the total number of operations is
15 + 35 + 65 + 95 = 210
Obviously, this is better than the previous one.
In this context, we are now going to solve the problem using this algorithm.
Initial Set
Step 1
Step 2
Step 3
Step 4
Hence, the solution takes 15 + 35 + 60 + 95 = 205 number of comparisons.
Example
Following are the implementations of the above approach in various programming languages −
#include <stdio.h>
#include <stdlib.h>
int optimalMerge(int files[], int n)
{
// Sort the files in ascending order
for (int i = 0; i < n - 1; i++) {
for (int j = 0; j < n - i - 1; j++) {
if (files[j] > files[j + 1]) {
int temp = files[j];
files[j] = files[j + 1];
files[j + 1] = temp;
}
}
}
int cost = 0;
while (n > 1) {
// Merge the smallest two files
int mergedFileSize = files[0] + files[1];
cost += mergedFileSize;
// Replace the first file with the merged file size
files[0] = mergedFileSize;
// Shift the remaining files to the left
for (int i = 1; i < n - 1; i++) {
files[i] = files[i + 1];
}
n--; // Reduce the number of files
// Sort the files again
for (int i = 0; i < n - 1; i++) {
for (int j = 0; j < n - i - 1; j++) {
if (files[j] > files[j + 1]) {
int temp = files[j];
files[j] = files[j + 1];
files[j + 1] = temp;
}
}
}
}
return cost;
}
int main()
{
int files[] = {5, 10, 20, 30, 30};
int n = sizeof(files) / sizeof(files[0]);
int minCost = optimalMerge(files, n);
printf("Minimum cost of merging is: %d Comparisons\n", minCost);
return 0;
}
Output
Minimum cost of merging is: 205 Comparisons
#include <iostream>
#include <algorithm>
int optimalMerge(int files[], int n) {
// Sort the files in ascending order
for (int i = 0; i < n - 1; i++) {
for (int j = 0; j < n - i - 1; j++) {
if (files[j] > files[j + 1]) {
std::swap(files[j], files[j + 1]);
}
}
}
int cost = 0;
while (n > 1) {
// Merge the smallest two files
int mergedFileSize = files[0] + files[1];
cost += mergedFileSize;
// Replace the first file with the merged file size
files[0] = mergedFileSize;
// Shift the remaining files to the left
for (int i = 1; i < n - 1; i++) {
files[i] = files[i + 1];
}
n--; // Reduce the number of files
// Sort the files again
for (int i = 0; i < n - 1; i++) {
for (int j = 0; j < n - i - 1; j++) {
if (files[j] > files[j + 1]) {
std::swap(files[j], files[j + 1]);
}
}
}
}
return cost;
}
int main() {
int files[] = {5, 10, 20, 30, 30};
int n = sizeof(files) / sizeof(files[0]);
int minCost = optimalMerge(files, n);
std::cout << "Minimum cost of merging is: " << minCost << " Comparisons\n";
return 0;
}
Output
Minimum cost of merging is: 205 Comparisons
import java.util.Arrays;
public class Main {
public static int optimalMerge(int[] files, int n) {
// Sort the files in ascending order
for (int i = 0; i < n - 1; i++) {
for (int j = 0; j < n - i - 1; j++) {
if (files[j] > files[j + 1]) {
// Swap files[j] and files[j + 1]
int temp = files[j];
files[j] = files[j + 1];
files[j + 1] = temp;
}
}
}
int cost = 0;
while (n > 1) {
// Merge the smallest two files
int mergedFileSize = files[0] + files[1];
cost += mergedFileSize;
// Replace the first file with the merged file size
files[0] = mergedFileSize;
// Shift the remaining files to the left
for (int i = 1; i < n - 1; i++) {
files[i] = files[i + 1];
}
n--; // Reduce the number of files
// Sort the files again
for (int i = 0; i < n - 1; i++) {
for (int j = 0; j < n - i - 1; j++) {
if (files[j] > files[j + 1]) {
// Swap files[j] and files[j + 1]
int temp = files[j];
files[j] = files[j + 1];
files[j + 1] = temp;
}
}
}
}
return cost;
}
public static void main(String[] args) {
int[] files = {5, 10, 20, 30, 30};
int n = files.length;
int minCost = optimalMerge(files, n);
System.out.println("Minimum cost of merging is: " + minCost + " Comparisons");
}
}
Output
Minimum cost of merging is: 205 Comparison
def optimal_merge(files):
# Sort the files in ascending order
files.sort()
cost = 0
while len(files) > 1:
# Merge the smallest two files
merged_file_size = files[0] + files[1]
cost += merged_file_size
# Replace the first file with the merged file size
files[0] = merged_file_size
# Remove the second file
files.pop(1)
# Sort the files again
files.sort()
return cost
files = [5, 10, 20, 30, 30]
min_cost = optimal_merge(files)
print("Minimum cost of merging is:", min_cost, "Comparisons")
Output
Minimum cost of merging is: 205 Comparisons