Data Structure
Networking
RDBMS
Operating System
Java
MS Excel
iOS
HTML
CSS
Android
Python
C Programming
C++
C#
MongoDB
MySQL
Javascript
PHP
- Selected Reading
- UPSC IAS Exams Notes
- Developer's Best Practices
- Questions and Answers
- Effective Resume Writing
- HR Interview Questions
- Computer Glossary
- Who is Who
What is CSMA with collision detection?
Carrier Sense Multiple Access (CSMA) is a random-access protocol (multiple access protocol) that is used to minimise the chance of collision and increase performance. The main principle used is 'sense before transmit'. CSMA is using a shared medium which means any data passed with a common interconnection network.
The Carrier Sense Multiple Access (CSMA) Protocol is diagrammatically represented as follows −

Suppose the sender places a frame without sensing the status of the channel it will lead a collision with other nodes, if the other node also sends frames to the shared memory. So we sense before transmitting.
There are mainly two conditions for the carrier, which are as follows −
Carrier is busy transmission take place
Carrier is idle -no transmission takes place.
Explanation of CSMA
The Carrier Sense Multiple Access (CSMA) Protocol is explained below in stepwise manner −
Step 1 − When the carrier is idle then only collisions occur otherwise the data is transmitted. So the main reason for collision is propagation delay.
Step 2 − The distance between sender and receiver high then the collision also high.
Step 3 − Suppose the sender wants to send the data to the receiver, at the same time the other node1, also uses the common channel then there is a collision. This is also called the propagation delay.
Step 4 − Variation on basic CSMA includes addition of collision avoidance, collision detection and collision resolution techniques.
Step 5 − Mainly used in Ethernet and wireless fidelity technology.
The important versions for avoiding collision are as follows −
CSMA/CD-CSMA Collision Detection
CSMA/CA-CSMA Collision Avoidance
Now let us see the concept of Collision Detection (CSMA/CD)
CSMA/CD-CSMA Collision Detection
The concept of Collision Detection (CSMA/CD) is explained below in stepwise manner:
Step 1 − If two stations sense the channel to be ideal and they begin transmitting simultaneously and collision occurs, rather than finish transmitting the frames should just stop transmitting the frames as soon as collision dictated.
Step 2 − By terminating frames it would save time and bandwidth. This is called CSMA/CD.
Step 3 − It is mainly used LAN in the MAC sub player (part of data link layer network) and Ethernet.
CSMA/CD can be in contention, transmission, or idle state. Let us see the below diagram to understand the concept −

Here,
At the time t0 transition period ends and at the next frame sent between there is the condensation period.
This period is the minimum time a host must transmit such that it can be sure that no other host packet it has been transmitting.
It will be a minimum period. By this way we can avoid collisions.
Collision can be detected by looking at the power or pulse width of the received signal and compared with the transmitted signal.
Power signal is better than the transmitted signal. The ideal period is when all stations are quiet.
So at consecutive transmission and condensation periods the frame can check if a collision is found.
The main disadvantage is that it is not suitable for long distance transmission and it cannot be used in wireless technologies.
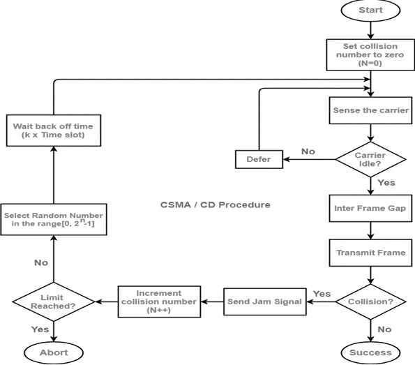
Let us have a look on Algorithm and flowchart of CSMA/CD for more detail understanding the concept −
Algorithm
The algorithm of CSMA/CD is given below −
Step 1 − Check whether the station that wants to transmit the data senses is busy or idle. If a carrier is idle, then the transmission is carried out.
Step 2 − The transmission station detects a collision, by using the condition: Tt >= 2 * Tp where Tt is the transmission delay and Tp is the propagation delay.
Step 3 − Whenever it detects the collision the station releases the jam signal.
Step 4 − After collision has occurred, the transmitting station stops transmitting and waits for some random amount of time called the ‘back-off time’. After this time, the station retransmits again.
Flowchart
The flowchart of CSMA/CD is given below −
