
- Python - Home
- Python - Overview
- Python - History
- Python - Features
- Python vs C++
- Python - Hello World Program
- Python - Application Areas
- Python - Interpreter
- Python - Environment Setup
- Python - Virtual Environment
- Python - Basic Syntax
- Python - Variables
- Python - Private Variables
- Python - Data Types
- Python - Type Casting
- Python - Unicode System
- Python - Literals
- Python - Operators
- Python - Arithmetic Operators
- Python - Comparison Operators
- Python - Assignment Operators
- Python - Logical Operators
- Python - Bitwise Operators
- Python - Membership Operators
- Python - Identity Operators
- Python - Operator Precedence
- Python - Comments
- Python - User Input
- Python - Numbers
- Python - Booleans
- Python - Control Flow
- Python - Decision Making
- Python - If Statement
- Python - If else
- Python - Nested If
- Python - Match-Case Statement
- Python - Loops
- Python - for Loops
- Python - for-else Loops
- Python - While Loops
- Python - break Statement
- Python - continue Statement
- Python - pass Statement
- Python - Nested Loops
- Python Functions & Modules
- Python - Functions
- Python - Default Arguments
- Python - Keyword Arguments
- Python - Keyword-Only Arguments
- Python - Positional Arguments
- Python - Positional-Only Arguments
- Python - Arbitrary Arguments
- Python - Variables Scope
- Python - Function Annotations
- Python - Modules
- Python - Built in Functions
- Python Strings
- Python - Strings
- Python - Slicing Strings
- Python - Modify Strings
- Python - String Concatenation
- Python - String Formatting
- Python - Escape Characters
- Python - String Methods
- Python - String Exercises
- Python Lists
- Python - Lists
- Python - Access List Items
- Python - Change List Items
- Python - Add List Items
- Python - Remove List Items
- Python - Loop Lists
- Python - List Comprehension
- Python - Sort Lists
- Python - Copy Lists
- Python - Join Lists
- Python - List Methods
- Python - List Exercises
- Python Tuples
- Python - Tuples
- Python - Access Tuple Items
- Python - Update Tuples
- Python - Unpack Tuples
- Python - Loop Tuples
- Python - Join Tuples
- Python - Tuple Methods
- Python - Namedtuple
- Python - Tuple Exercises
- Python Sets
- Python - Sets
- Python - Access Set Items
- Python - Add Set Items
- Python - Remove Set Items
- Python - Loop Sets
- Python - Join Sets
- Python - Copy Sets
- Python - Set Operators
- Python - Set Methods
- Python - Set Exercises
- Python Dictionaries
- Python - Dictionaries
- Python - Access Dictionary Items
- Python - Change Dictionary Items
- Python - Add Dictionary Items
- Python - Remove Dictionary Items
- Python - Dictionary View Objects
- Python - Loop Dictionaries
- Python - Copy Dictionaries
- Python - Nested Dictionaries
- Python - Dictionary Methods
- Python - Dictionary Exercises
- Python Arrays
- Python - Arrays
- Python - Access Array Items
- Python - Add Array Items
- Python - Remove Array Items
- Python - Loop Arrays
- Python - Copy Arrays
- Python - Reverse Arrays
- Python - Sort Arrays
- Python - Join Arrays
- Python - Array Methods
- Python - Array Exercises
- Python File Handling
- Python - File Handling
- Python - Write to File
- Python - Read Files
- Python - Renaming and Deleting Files
- Python - Directories
- Python - File Methods
- Python - OS File/Directory Methods
- Python - OS Path Methods
- Object Oriented Programming
- Python - OOPs Concepts
- Python - Classes & Objects
- Python - Class Attributes
- Python - Class Methods
- Python - Static Methods
- Python - Constructors
- Python - Access Modifiers
- Python - Inheritance
- Python - Multiple Inheritance
- Python - Polymorphism
- Python - Method Overriding
- Python - Method Overloading
- Python - Dynamic Binding
- Python - Dynamic Typing
- Python - Abstraction
- Python - Encapsulation
- Python - Interfaces
- Python - Packages
- Python - Inner Classes
- Python - Anonymous Class and Objects
- Python - Singleton Class
- Python - Wrapper Classes
- Python - Enums
- Python - Reflection
- Python Errors & Exceptions
- Python - Syntax Errors
- Python - Exceptions
- Python - try-except Block
- Python - try-finally Block
- Python - Raising Exceptions
- Python - Exception Chaining
- Python - Nested try Block
- Python - User-defined Exception
- Python - Logging
- Python - Assertions
- Python - Warnings
- Python - Built-in Exceptions
- Python Multithreading
- Python - Multithreading
- Python - Thread Life Cycle
- Python - Creating a Thread
- Python - Starting a Thread
- Python - Joining Threads
- Python - Naming Thread
- Python - Thread Scheduling
- Python - Thread Pools
- Python - Main Thread
- Python - Thread Priority
- Python - Daemon Threads
- Python - Synchronizing Threads
- Python Synchronization
- Python - Inter-thread Communication
- Python - Thread Deadlock
- Python - Interrupting a Thread
- Python Networking
- Python - Networking
- Python - Socket Programming
- Python - URL Processing
- Python - Generics
- Python Libraries
- NumPy Tutorial
- Pandas Tutorial
- SciPy Tutorial
- Matplotlib Tutorial
- Django Tutorial
- OpenCV Tutorial
- Python Miscellenous
- Python - Date & Time
- Python - Maths
- Python - Iterators
- Python - Generators
- Python - Closures
- Python - Decorators
- Python - Recursion
- Python - Reg Expressions
- Python - PIP
- Python - Database Access
- Python - Weak References
- Python - Serialization
- Python - Templating
- Python - Output Formatting
- Python - Performance Measurement
- Python - Data Compression
- Python - CGI Programming
- Python - XML Processing
- Python - GUI Programming
- Python - Command-Line Arguments
- Python - Docstrings
- Python - JSON
- Python - Sending Email
- Python - Further Extensions
- Python - Tools/Utilities
- Python - GUIs
- Python Advanced Concepts
- Python - Abstract Base Classes
- Python - Custom Exceptions
- Python - Higher Order Functions
- Python - Object Internals
- Python - Memory Management
- Python - Metaclasses
- Python - Metaprogramming with Metaclasses
- Python - Mocking and Stubbing
- Python - Monkey Patching
- Python - Signal Handling
- Python - Type Hints
- Python - Automation Tutorial
- Python - Humanize Package
- Python - Context Managers
- Python - Coroutines
- Python - Descriptors
- Python - Diagnosing and Fixing Memory Leaks
- Python - Immutable Data Structures
- Python Useful Resources
- Python - Questions & Answers
- Python - Interview Questions & Answers
- Python - Online Quiz
- Python - Quick Guide
- Python - Reference
- Python - Cheatsheet
- Python - Projects
- Python - Useful Resources
- Python - Discussion
- Python Compiler
- NumPy Compiler
- Matplotlib Compiler
- SciPy Compiler
Python if-else Statement
Python if else Statement
The if-else statement in Python is used to execute a block of code when the condition in the if statement is true, and another block of code when the condition is false.
Syntax of if-else Statement
The syntax of an if-else statement in Python is as follows −
if boolean_expression: # code block to be executed # when boolean_expression is true else: # code block to be executed # when boolean_expression is false
If the boolean expression evaluates to TRUE, then the statement(s) inside the if block will be executed otherwise statements of the else block will be executed.
Flowchart of if-else Statement
This flowchart shows how if-else statement is used −

If the expr is True, block of stmt1, 2, 3 is executed then the default flow continues with stmt7. However, if the expr is False, block stmt4, 5, 6 runs then the default flow continues.
Python implementation of the above flowchart is as follows −
if expr==True: stmt1 stmt2 stmt3 else: stmt4 stmt5 stmt6 Stmt7
Python if-else Statement Example
Let us understand the use of if-else statements with the following example. Here, variable age can take different values. If the expression age > 18 is true, then eligible to vote message will be displayed otherwise not eligible to vote message will be displayed. Following flowchart illustrates this logic −

Now, let's see the Python implementation the above flowchart.
age=25 print ("age: ", age) if age >=18: print ("eligible to vote") else: print ("not eligible to vote")
On executing this code, you will get the following output −
age: 25 eligible to vote
To test the else block, change the age to 12, and run the code again.
age: 12 not eligible to vote
Python if elif else Statement
The if elif else statement allows you to check multiple expressions for TRUE and execute a block of code as soon as one of the conditions evaluates to TRUE.
Similar to the else block, the elif block is also optional. However, a program can contains only one else block whereas there can be an arbitrary number of elif blocks following an if block.
Syntax of Python if elif else Statement
if expression1: statement(s) elif expression2: statement(s) elif expression3: statement(s) else: statement(s)
How if elif else Works?
The keyword elif is a short form of else if. It allows the logic to be arranged in a cascade of elif statements after the first if statement. If the first if statement evaluates to false, subsequent elif statements are evaluated one by one and comes out of the cascade if any one is satisfied.
Last in the cascade is the else block which will come in picture when all preceding if/elif conditions fails.
Example
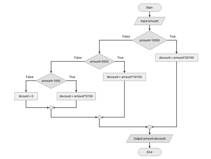
Suppose there are different slabs of discount on a purchase −
20% on amount exceeding 10000,
10% for amount between 5-10000,
5% if it is between 1 to 5000.
no discount if amount<1000
The following flowchart illustrates these conditions −

We can write a Python code for the above logic with if-else statements −
amount = 2500 print('Amount = ',amount) if amount > 10000: discount = amount * 20 / 100 else: if amount > 5000: discount = amount * 10 / 100 else: if amount > 1000: discount = amount * 5 / 100 else: discount = 0 print('Payable amount = ',amount - discount)
Set amount to test all possible conditions: 800, 2500, 7500 and 15000. The outputs will vary accordingly −
Amount: 800 Payable amount = 800 Amount: 2500 Payable amount = 2375.0 Amount: 7500 Payable amount = 6750.0 Amount: 15000 Payable amount = 12000.0
While the code will work perfectly fine, if you look at the increasing level of indentation at each if and else statement, it will become difficult to manage if there are still more conditions.
Python if elif else Statement Example
The elif statement makes the code easy to read and comprehend. Following is the Python code for the same logic with if elif else statements −
amount = 2500 print('Amount = ',amount) if amount > 10000: discount = amount * 20 / 100 elif amount > 5000: discount = amount * 10 / 100 elif amount > 1000: discount = amount * 5 / 100 else: discount=0 print('Payable amount = ',amount - discount)
The output of the above code is as follows −
Amount: 2500 Payable amount = 2375.0