Article Categories
- All Categories
-
Data Structure
-
Networking
-
RDBMS
-
Operating System
-
Java
-
MS Excel
-
iOS
-
HTML
-
CSS
-
Android
-
Python
-
C Programming
-
C++
-
C#
-
MongoDB
-
MySQL
-
Javascript
-
PHP
-
Economics & Finance
Selected Reading
8085 Program to convert HEX to BCD
In this program we will see how to convert binary numbers to its BCD equivalent.
Problem Statement
A binary number is store dat location 800H. Convert the number into its BCD equivalent and store it to the memory location 8050H.
Discussion
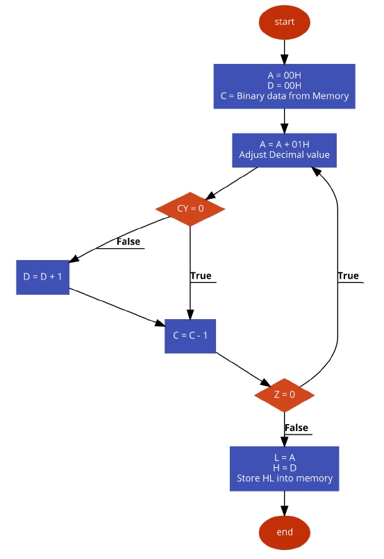
Here we are taking a number from the memory, and initializing it as a counter. Now in each step of this counter we are incrementing the number by 1, and adjust the decimal value. By this process we are finding the BCD value of binary number or hexadecimal number.
We can use INRinstruction to increment the counter in this case but this instruction will not affect carry flag, so for that reason we have used ADI 10H
Input
| Address | Data |
|---|---|
| . . . |
. . . |
| 8000 | 34 |
| . . . |
. . . |
Flow Diagram

Program
| Address | HEX Codes | Labels | Mnemonics | Comments |
|---|---|---|---|---|
| F000 | 21, 00, 80 | LXI H,8000H | Initialize memory pointer | |
| F003 | 16, 00 | MVI D,00H | Clear D- reg for Most significant Byte | |
| F005 | AF | XRA A | Clear Accumulator | |
| F006 | 4E | MOV C, M | Get HEX data | |
| F007 | C6, 01 | LOOP | ADI 01H | Count the number one by one |
| F009 | 27 | DAA | Adjust for BCD count | |
| F00A | D2, 0E, F0 | JNC SKIP | Jump to SKIP | |
| F00D | 14 | INR D | Increase D | |
| F00E | 0D | SKIP | DCR C | Decrease C register |
| F00F | C2, 07, F0 | JNZ LOOP | Jump to LOOP | |
| F012 | 6F | MOV L, A | Load the Least Significant Byte | |
| F013 | 62 | MOV H, D | Load the Most Significant Byte | |
| F014 | 22, 50, 80 | SHLD 8050H | Store the BCD | |
| F017 | 76 | HLT | Terminate the program |
Output
| Address | Data |
|---|---|
| . . . |
. . . |
| 8050 | 52 |
| . . . |
. . . |
Advertisements
