Article Categories
- All Categories
-
Data Structure
-
Networking
-
RDBMS
-
Operating System
-
Java
-
MS Excel
-
iOS
-
HTML
-
CSS
-
Android
-
Python
-
C Programming
-
C++
-
C#
-
MongoDB
-
MySQL
-
Javascript
-
PHP
-
Economics & Finance
Program to convert a 16-bit binary number to BCD in 8085 Microprocessor
Here we will see one 8085 Microprocessor program. This program will be used to convert 16-bit binary data to BCD data.
Problem Statement −
Write an 8085 Assembly language program to convert 16-bit binary data to BCD data. The binary data is stored at location 8000H and 8001H.
Discussion −
This problem is solved by implementing 16-bit counter. We are storing the 16-bit number at first, then decreasing the numbers one by one, and increasing the decimal value by adjusting the decimal value. To increase the value, we can use the INR instruction, but INR instruction does not affect the carry flag. So here we are using ADI 01H for increasing it by 1.
The binary number is taken from location 8000H and 8001H, and the final result is stored at location 8050H to 8052H.
Input
|
Address |
Data |
|---|---|
|
… |
… |
|
8000 |
FF |
|
8001 |
FF |
|
… |
… |
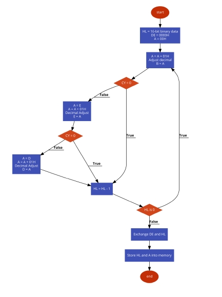
Flow Diagram

Program
|
Address |
HEX Codes |
Labels |
Mnemonics |
Comments |
|---|---|---|---|---|
|
F000 |
2A, 00, 80 |
|
LHLD 8000H |
Initialize HL with 16-bit data |
|
F003 |
11, 00, 00 |
|
LXI D,0000H |
Clear DE register |
|
F006 |
AF |
|
XRA A |
Clear A register |
|
F007 |
C6, 01 |
LOOP |
ADI 01H |
Add 01 with A |
|
F009 |
21 |
|
DAA |
Adjust decimal |
|
F00A |
47 |
|
MOV B,A |
Store A to B |
|
F00B |
D2, 1B, F0 |
|
JNC SKIP |
If CY = 0, go to skip |
|
F00E |
7B |
|
MOV A,E |
Load E to A |
|
F00F |
C6, 01 |
|
ADI 01H |
Add 01H with A |
|
F011 |
27 |
|
DAA |
Decimal adjust |
|
F012 |
5F |
|
MOV E,A |
Get E from A |
|
F013 |
D2, 1B,F0 |
|
JNC SKIP |
If CY = 0, go to skip |
|
F016 |
7A |
|
MOV A,D |
Take D to A |
|
F017 |
C6, 01 |
|
ADI 01H |
Add 01H with A |
|
F019 |
27 |
|
DAA |
Adjust decimal |
|
F01A |
57 |
|
MOV D,A |
Load A to D |
|
F01B |
2B |
SKIP |
DCX H |
Decrease DE |
|
F01C |
7C |
|
MOV A,H |
Load H to A |
|
F01D |
85 |
|
ORA L |
OR A and L |
|
F01E |
78 |
|
MOV A,B |
Load B to A |
|
F01F |
C2, 07, F0 |
|
JNZ LOOP |
Jump to Loop |
|
F022 |
EB |
|
XCHG |
Exchange DE and HL |
|
F023 |
22, 51, 80 |
|
SHLD 8051H |
Store HL content into memory |
|
F026 |
32, 50, 80 |
|
STA 8050H |
Store A to memory |
|
F029 |
76 |
|
HLT |
Terminate the program |
Output
|
Address |
Data |
|---|---|
|
… |
… |
|
8050 |
35 |
|
8051 |
55 |
|
8052 |
06 |
|
… |
… |
