Data Structure
Networking
RDBMS
Operating System
Java
MS Excel
iOS
HTML
CSS
Android
Python
C Programming
C++
C#
MongoDB
MySQL
Javascript
PHP
- Selected Reading
- UPSC IAS Exams Notes
- Developer's Best Practices
- Questions and Answers
- Effective Resume Writing
- HR Interview Questions
- Computer Glossary
- Who is Who
Program to check for palindrome in 8085 Microprocessor
Here we will see one 8085 Microprocessor program, that can check whether a number is palindrome or not.
Problem Statement −
Write an 8085 Assembly language program to check whether a bit pattern is palindrome or not.
Discussion −
In this program we are taking the number from location 8000H. The program will return 00H if the number is not palindrome, otherwise it will return FFH.
Let the Input is 18H so the binary value is (0001 1000) this is a palindrome. The number 52H (0101 0010) it is not a palindrome.
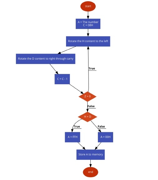
In this problem we are taking the first number into accumulator, then shifting it to the left. When it is left shifted the MSb will be placed at LSb and also in the carry flag. This carry flag is inserted into the D register by right shifting. Thus the bit pattern will be reversed, now by checking the values of actual number and the reversed number we can determine it is palindrome or not.
Input
first input
|
Address |
Data |
|---|---|
|
… |
… |
|
8000 |
BD |
|
… |
… |
second input
|
Address |
Data |
|---|---|
|
… |
… |
|
8000 |
52 |
|
… |
… |
third input
|
Address |
Data |
|---|---|
|
… |
… |
|
8000 |
18 |
|
… |
… |
Flow Diagram

Program
|
Address |
HEX Codes |
Labels |
Mnemonics |
Comments |
|---|---|---|---|---|
|
F000 |
3A, 00, 80 |
|
LDA 8000H |
Load the number into A |
|
F003 |
67 |
|
MOV H,A |
Move Acc to H |
|
F004 |
0E, 08 |
|
MVI C,08H |
Initialize Counter |
|
F006 |
7C |
LOOP |
MOV A,H |
Load H to Acc |
|
F007 |
07 |
|
RLC |
Rotate Left |
|
F008 |
67 |
|
MOV H,A |
Get back Acc to H |
|
F009 |
7A |
|
MOV A,D |
Load D content into Acc |
|
F00A |
1F |
|
RAR |
Rotate Right through carry |
|
F00B |
57 |
|
MOV D,A |
Get back Acc to D |
|
F00C |
0D |
|
DCR C |
Decrease C |
|
F00D |
C2, 06, F0 |
|
JNZ LOOP |
Jump to LOOP if Z = 0 |
|
F010 |
7C |
|
MOV A,H |
Load H data to Acc |
|
F011 |
BA |
|
CMP D |
Compare D with Acc |
|
F012 |
CA, 1A, F0 |
|
JZ TRUE |
If both are same, it is palindrome |
|
F015 |
3E, 00 |
|
MVI A, 00H |
Load 00H into A |
|
F017 |
C3, 1C, F0 |
|
JMP EXIT |
Jump to Exit |
|
F01A |
3E, FF |
TRUE |
MVI A,FFH |
Load FFH into A |
|
F01C |
32, 50, 80 |
EXIT |
STA 8050H |
Store the result into memory |
|
F01F |
76 |
|
HLT |
Terminate the program |
Output
first output
|
Address |
Data |
|---|---|
|
… |
… |
|
8050 |
FF |
|
… |
… |
Second Output
|
Address |
Data |
|---|---|
|
… |
… |
|
8050 |
00 |
|
… |
… |
third output
|
Address |
Data |
|---|---|
|
… |
… |
|
8050 |
FF |
|
… |
… |