
Data Structure
Networking
RDBMS
Operating System
Java
MS Excel
iOS
HTML
CSS
Android
Python
C Programming
C++
C#
MongoDB
MySQL
Javascript
PHP
- Selected Reading
- UPSC IAS Exams Notes
- Developer's Best Practices
- Questions and Answers
- Effective Resume Writing
- HR Interview Questions
- Computer Glossary
- Who is Who
Nucleus Operating System
The Nucleus is an RTOS that was developed by Mentor Graphics Embedded Software Division, a Siemens Business that supports 32-bit and 64-bit embedded system platforms. The Nucleus operating system (OS) is mainly intended for use in real-time embedded systems in medical, aerospace, industrial, consumer, and Internet of Things (IoT) applications.
In this article, we will explore Nucleus Operating System, its components, and features as well.
Nucleus Operating System
The Nucleus OS was initially introduced in 1993. The latest version, 3.x, offers various features, including 64-bit support, safety certification, power management, and a process model. It also supports heterogeneous computing multi-core systems on chip (SOCs) processors.
On SOCs based on ARMv7/8 and Cortex-A/R/M cores and other SOCs having a memory protection unit (MPU) or memory management unit (MMU), the Nucleus OS process architecture leverages space domain partitioning to isolate tasks and modules.
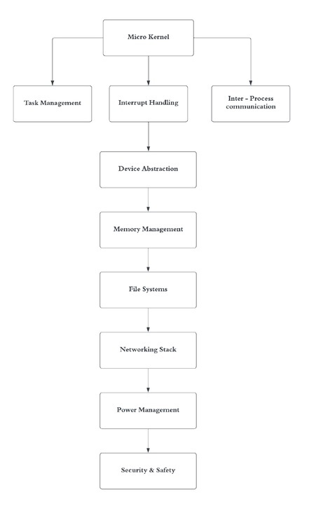
Component Diagram of Nucleus Operating System
Components of the Nucleus operating system
File System
Nucleus OS doesn't need a file system to function, in contrast to Windows and Unix-like operating systems. However, Nucleus offers a variety of file systems, such as SAFE, FAT, and LWEXT, for complex applications that need local storage.
Networking
More than 60 networking protocols are supported by the Nucleus networking stack, which is an IPv4 and IPv6 stack. The Nucleus OS networking stack includes a straightforward socket-based application interface and supports POSIX. Additionally, it supports a number of protocols, such as File Transfer Protocol (FTP), Point-to-Point Protocol (PPP), Secure Shell (SSH), Point-to-Point Protocol over Ethernet (PPPoE), Simple Network Management Protocol (SNMP), and Internet Control Message Protocol (ICMP).
UI visuals
Version 3.x of the Nucleus OS is compatible with OpenGL and the most widely used third-party UI libraries. The code-optimized and integrated Qt user interface framework for debugging and tracing is supported by Nucleus OS. Two other UIs that are supported by this OS are Embedded Wizard and Socionext CGI Studio.
Safety
The Nucleus OS provides a range of encryption options for safe communications to safeguard data while it is at rest or in transit. Both OpenSSL and wolfSSL (formerly CyaSSL), an OpenSSL-like package that is substantially smaller than OpenSSL for designs that require encryption but have limited memory capacity, are included with Nucleus OS. Data in transit is safeguarded by a number of security protocols, including SSH, DTLS, IPsec/IKE, TLS, and SSL.
Commercial
Stacks from leading third parties in the industrial space have been integrated with Nucleus. KoenigPa EtherCAT, Softing EtherNet/IP, and OPC Unified Architecture host and client provide the industrial stack.
Certification for Safety
Nucleus SafetyCert has accredited the highest levels of safety for IEC 62304, DO-178C, IEC 61508, and ISO 26262.
Multi-core
Leading 32 and 64-bit heterogeneous multi-core SoCs are supported by the Nucleus operating system in both asymmetric multiprocessing (AMP) and symmetric multiprocessing (SMP) modes. As a GOS, Nucleus OS may also function with Mentor Embedded Hypervisor.
Connectivity
A variety of interfaces, including PCI, Secure Digital (SDIO), SPI, PCI-X and PCIe, QSPI, USB 2.0 and 3.0, Function, USB Host, and On-The-Go (OTG) stacks, can be used by the Nucleus to communicate with external devices.
IoT and Cloud
Industry-standard cloud and Internet of Things technologies are made possible by Nucleus RTOS solutions. The Embedded IoT Framework and a multi-cloud solution for secure IoT architecture are both supported by Nucleus RTOS products.
Services
Siemens Embedded offers a variety of expert services, including SoCs, board support packages, porting to new processors, and customer-specific hardware, to let customers use Nucleus operating system solutions in their environment.
Features of Nucleus Operating System
With its many features, the Nucleus Operating System is a strong option for creating embedded systems. The Nucleus OS's salient characteristics are as follows?
Real-Time Performance ? Nucleus OS is designed to be responsive in real-time and offers quick interrupt reaction times and consistent behavior. It guarantees that time-sensitive jobs can finish by their due dates and keep tight time management.
Minimal Memory Footprint ? The operating system is suited for devices with low memory and computing capacity because of its minimal memory footprint. This makes it possible for Nucleus OS to be used in a variety of embedded systems, including ones that use inexpensive microcontrollers.
Scalability ? The Nucleus OS is very configurable and scalable. It provides a modular architecture that enables designers to just add the essential parts, maximizing system resources and customizing the operating system to meet particular needs.
Multitasking and Multithreading ? The operating system supports both multitasking and multithreading, which allows numerous tasks to perform simultaneously on a single CPU. This makes it easier to create sophisticated programs with several execution threads, increasing system effectiveness.
Device drivers and middleware ? Nucleus OS offers a complete selection of middleware and device drivers. Support for a variety of peripherals, including UARTs, USB, Ethernet, display controllers, and others, is provided. The middleware components make it easier to create file systems, networking capabilities, and communication protocols.
Memory Protection ? To guarantee system integrity, Nucleus OS has memory protection methods. It provides memory protection units (MPUs) and memory management units (MMUs) to separate tasks from one another's memory areas and prevent interference.
Power Management ? To reduce the amount of energy consumed by embedded systems, the operating system has power management tools. It has power-saving features that enable devices to go into low-power states when not in use, preserving battery life.
Conclusion
A real-time embedded operating system with a wealth of features, The Nucleus Operating System is built for situations with limited resources. It is ideal for a variety of embedded systems, from straightforward microcontrollers to sophisticated embedded processors, because of its small footprint and adaptability. Nucleus OS offers developers a dependable and effective platform for creating embedded programs because of its real-time performance, multitasking, and multithreading capability, and broad set of device drivers and middleware.