- OS - Home
- OS - Overview
- OS - History
- OS - Evolution
- OS - Functions
- OS - Components
- OS - Structure
- OS - Architecture
- OS - Services
- OS - Properties
- Process Management
- Processes in Operating System
- States of a Process
- Process Schedulers
- Process Control Block
- Operations on Processes
- Process Suspension and Process Switching
- Process States and the Machine Cycle
- Inter Process Communication (IPC)
- Remote Procedure Call (RPC)
- Context Switching
- Threads
- Types of Threading
- Multi-threading
- System Calls
- Scheduling Algorithms
- Process Scheduling
- Types of Scheduling
- Scheduling Algorithms Overview
- FCFS Scheduling Algorithm
- SJF Scheduling Algorithm
- Round Robin Scheduling Algorithm
- HRRN Scheduling Algorithm
- Priority Scheduling Algorithm
- Multilevel Queue Scheduling
- Lottery Scheduling Algorithm
- Starvation and Aging
- Turn Around Time & Waiting Time
- Burst Time in SJF Scheduling
- Process Synchronization
- Process Synchronization
- Solutions For Process Synchronization
- Hardware-Based Solution
- Software-Based Solution
- Critical Section Problem
- Critical Section Synchronization
- Mutual Exclusion Synchronization
- Mutual Exclusion Using Interrupt Disabling
- Peterson's Algorithm
- Dekker's Algorithm
- Bakery Algorithm
- Semaphores
- Binary Semaphores
- Counting Semaphores
- Mutex
- Turn Variable
- Bounded Buffer Problem
- Reader Writer Locks
- Test and Set Lock
- Monitors
- Sleep and Wake
- Race Condition
- Classical Synchronization Problems
- Dining Philosophers Problem
- Producer Consumer Problem
- Sleeping Barber Problem
- Reader Writer Problem
- OS Deadlock
- Introduction to Deadlock
- Conditions for Deadlock
- Deadlock Handling
- Deadlock Prevention
- Deadlock Avoidance (Banker's Algorithm)
- Deadlock Detection and Recovery
- Deadlock Ignorance
- Resource Allocation Graph
- Livelock
- Memory Management
- Memory Management
- Logical and Physical Address
- Contiguous Memory Allocation
- Non-Contiguous Memory Allocation
- First Fit Algorithm
- Next Fit Algorithm
- Best Fit Algorithm
- Worst Fit Algorithm
- Buffering
- Fragmentation
- Compaction
- Virtual Memory
- Segmentation
- Paged Segmentation & Segmented Paging
- Buddy System
- Slab Allocation
- Overlays
- Free Space Management
- Locality of Reference
- Paging and Page Replacement
- Paging
- Demand Paging
- Page Table
- Page Replacement Algorithms
- Second Chance Page Replacement
- Optimal Page Replacement Algorithm
- Belady's Anomaly
- Thrashing
- Storage and File Management
- File Systems
- File Attributes
- Structures of Directory
- Linked Index Allocation
- Indexed Allocation
- Disk Scheduling Algorithms
- FCFS Disk Scheduling
- SSTF Disk Scheduling
- SCAN Disk Scheduling
- LOOK Disk Scheduling
- I/O Systems
- I/O Hardware
- I/O Software
- I/O Programmed
- I/O Interrupt-Initiated
- Direct Memory Access
- OS Types
- OS - Types
- OS - Batch Processing
- OS - Multiprogramming
- OS - Multitasking
- OS - Multiprocessing
- OS - Distributed
- OS - Real-Time
- OS - Single User
- OS - Monolithic
- OS - Embedded
- Popular Operating Systems
- OS - Hybrid
- OS - Zephyr
- OS - Nix
- OS - Linux
- OS - Blackberry
- OS - Garuda
- OS - Tails
- OS - Clustered
- OS - Haiku
- OS - AIX
- OS - Solus
- OS - Tizen
- OS - Bharat
- OS - Fire
- OS - Bliss
- OS - VxWorks
- Miscellaneous Topics
- OS - Security
- OS Questions Answers
- OS - Questions Answers
- OS Useful Resources
- OS - Quick Guide
- OS - Useful Resources
- OS - Discussion
Hybrid Operating System
The hybrid system adopts a single strictly defined structure and they combine different structures resulting in the hybrid system. The hybrid system is generally used in mobile and laptops. Hybrid system is a type of system which is used for increasing the performance, security and other user services and it is very efficient in the operating system.
The Hybrid operating system may allow one operating system to fulfill one set of requirements and the other operating system to fulfill the rest. For example, one of the operating systems may provide user interface, applications monitoring etc. while the other operating system may be a high-performance operating system that does not provide the same services as the first operating system.
Hybrid OS Features
To some of the important features of the hybrid operating system are as follows −
In a hybrid operating system, two operating system may execute on a single device. This can be done by dividing the memory and the processor between the operating systems. All the system resources would be shared between them.
The two operating systems on a computer system may include a full-fledged operating system and a lightweight operating system. Both of these operating systems would fulfill different sets of tasks depending on their capabilities.
One of the ways to install the two operating systems is to bootstrap the first operating system with all the system resources. Then half of the system resources are allocated to the first operating system and the second operating system is bootstrapped with the remaining system resources.
Another method to handle two operating systems on the same device is to use hypervisors. This is a software layer between the hardware and the guest operating system which provides a virtualized hardware to the guest operating system.
Both the operating systems in the hybrid environment may be aware of the other operating system and share resources with each other. For example, both the operating systems may have direct access to the hardware components such as memory, processor, BIOS etc and the operating systems may execute concurrently on the system.
Architecture of Hybrid OS
The kernel is the core part of the operating system as it manages the operations of the computer as well as the hardware. The hybrid kernel attempts to combine the features and aspects of the micro-kernel and the monolithic kernel. This means that the kernel structure should be similar to a micro-kernel but the structure should be implemented like a monolithic kernel.
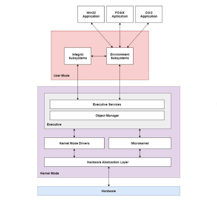
A well-known example of the hybrid kernel is the Microsoft Windows NT kernel. This kernel handles all the operating systems in the Windows NT family. It is called a hybrid kernel instead of a monolithic kernel as the emulation subsystems run on the user mode rather than the kernel mode, unlike in monolithic kernel. The NT kernel cannot be called a micro-kernel as well. This is because almost all the system components run on the same address space as the kernel, which is a feature of the monolithic kernel.
There are mainly two layers in the Windows NT operating system architecture i.e user mode and kernel mode. The user mode contains the Integral Subsystems and Environmental Subsystems with various modules in each of them. The executive part of the kernel mode contains the executive services and object manager. The executive services include I/O manager, IPC manager, process manager etc.
Types of Hybrid OS
There are three types of hybrid systems used in the OS. They are mostly used in every device. These types are as follows:Mac OS
The mac OS generally uses a hybrid structure and it is a layered system, the Mac OS consists of a micro-kernel and it is also used in memory management and also supports for networking and file systems. The Mac OS is also used for different applications so that a number of softwares can work in the OS and the apple company mainly used the Mac OS in the computer or other devices.
iOS
iOS is one type of operating system designed by Apple to run its smartphones, iphones as well as tablets. iOS is structured on the Mac OS and in Iphone , ipad, ipod the company uses the iOS operating system. iOS is developing applications that run on iOS devices and iOS is a better method for communication on the mobile.
Android OS
The android operating system was developed for android smartphones and tablet computers and the android OS is used for a variety of mobile platforms and for the open-source OS. It is a user-friendly operating system. Android OS is also similar to IOS and it is used for layered structure and different layers are involved in it to form the android operating system.
Microsoft Windows NT kernel
The Microsoft Windows NT kernel is also called as a hybrid system, the NT stands for new technology. It has advanced networking capabilities and hardware support, it was introduced in the year 1993. Later Windows NT was replaced by windows 2000 but still, it had the Windows NT Kernel. Different user agent versions of Windows NT −
- Windows NT 5.0 = Windows 2000
- Windows NT 5.1 = Windows XP
- Windows NT 5.2 = Windows Server 2003
- Windows NT 6.0 = Windows Vista
- Windows NT 6.1 = Windows 7
- Windows NT 6.2 = Windows 8
- Windows NT 6.3 = Windows 8.1
- Windows NT 10.0 = Windows 10