Article Categories
- All Categories
-
Data Structure
-
Networking
-
RDBMS
-
Operating System
-
Java
-
MS Excel
-
iOS
-
HTML
-
CSS
-
Android
-
Python
-
C Programming
-
C++
-
C#
-
MongoDB
-
MySQL
-
Javascript
-
PHP
-
Economics & Finance
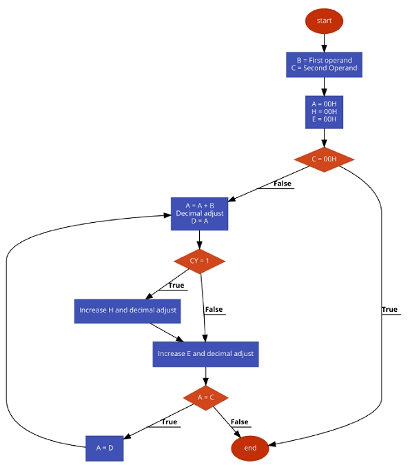
8085 Program to multiply two 2-digit BCD numbers
Now let us see a program of Intel 8085 Microprocessor. This program will find the multiplication result of two BCD numbers.
Problem Statement
Write 8085 Assembly language program to find two BCD number multiplication. The numbers are stored at location 8000H and 8001H.
Discussion
In this program the data are taken from 8000H and 8001H. The result is stored at location 8050H and 8051H.
As we know that 8085 has no multiply instruction so we have to use repetitive addition method. In this process after each addition we are adjusting the accumulator value to get decimal equivalent. When carry is present, we are incrementing the value of MS-Byte. We can use INR instruction for incrementing, but here ADI 01H is used. The INR instruction does not affect the CY flag so we need ADI instruction.
Input
first input
| Address |
Data |
|---|---|
| . . . |
. . . |
| 8000 |
12 |
| 8001 |
20 |
| . . . |
. . . |
second input
| Address |
Data |
|---|---|
| . . . |
. . . |
| 8000 |
27 |
| 8001 |
03 |
| . . . |
. . . |
Flow Diagram

Program
| Address |
HEX Codes |
Labels |
Mnemonics |
Comments |
|---|---|---|---|---|
| F000 |
21, 00, 80 |
LXI H,8000H |
Load first operand address |
|
| F003 |
46 |
MOV B, M |
Store first operand to B |
|
| F004 |
23 |
INX H |
Increase HLpair |
|
| F005 |
4E |
MOV C, M |
Store second operand to register C |
|
| F006 |
1E, 00 |
MVI E, 00H |
Clear register E |
|
| F008 |
63 |
MOV H, E |
Clear H register |
|
| F009 |
7B |
MOV A, E |
Clear A register |
|
| F00A |
B9 |
CMP C |
Compare C with A |
|
| F00B |
CA, 23, F0 |
JZ DONE |
When Z = 0,jump to DONE |
|
| F00E |
80 |
LOOP |
ADD B |
Add B with A |
| F00F |
27 |
DAA |
Decimal Adjust |
|
| F010 |
57 |
MOV D, A |
Store A to D |
|
| F011 |
D2, 19, F0 |
JNC NINC |
Jump tp NINC |
|
| F014 |
7C |
MOV A, H |
Store H to A |
|
| F015 |
C6, 01 |
ADI 01H |
Increase A by1 |
|
| F017 |
27 |
DAA |
DecimalAdjust |
|
| F018 |
67 |
MOV H, A |
Restore H from A |
|
| F019 |
7B |
NINC |
MOV A, E |
Load E to A |
| F01A |
C6, 01 |
ADI 01H |
Increase A by1 |
|
| F01C |
27 |
DAA |
Decimal adjust |
|
| F01D |
5F |
MOV E, A |
Restore E from A |
|
| F01E |
B9 |
CMP C |
Compare C with A |
|
| F01F |
7A |
MOV A,D |
Load D to A |
|
| F020 |
C2, 0E, F0 |
JNZ LOOP |
Jump to LOOP |
|
| F023 |
6F |
DONE |
MOV L, A |
Load A to L |
| F024 |
22, 50, 80 |
SHLD 8050H |
Store HL pair at location 8050 and 8051 |
|
| F027 |
76 |
HLT |
Terminate the program |
Output
first output
| Address |
Data |
|---|---|
| . . . |
. . . |
| 8050 |
40 |
| 8051 |
02 |
| . . . |
. . . |
second output
| Address |
Data |
|---|---|
| . . . |
. . . |
| 8050 |
81 |
| 8051 |
00 |
|
.
.
.
|
.
.
.
|
