Article Categories
- All Categories
-
Data Structure
-
Networking
-
RDBMS
-
Operating System
-
Java
-
MS Excel
-
iOS
-
HTML
-
CSS
-
Android
-
Python
-
C Programming
-
C++
-
C#
-
MongoDB
-
MySQL
-
Javascript
-
PHP
-
Economics & Finance
Selected Reading
8085 Program to Multiply two numbers of size 8 bits
In this program, we will see how to multiply two 8-bit numbers using 8085 microprocessor.
Problem Statement
Write 8085 Assembly language program to multiply two 8-bit numbers stored in a memory location and store the 16-bit results into the memory.
Discussion
The 8085 has no multiplication operation. To get the result of multiplication, we should use the repetitive addition method.
After multiplying two 8-bit numbers it may generate 1-byte or 2-byte numbers, so we are using two registers to hold the result.
We are saving the data at location 8000H and 8001H. The result is storing at location 8050H and 8051H.
Input
| Address |
Data |
|---|---|
| . . . |
. . . |
| 8000 |
DC |
| 8001 |
AC |
| . . . |
. . . |
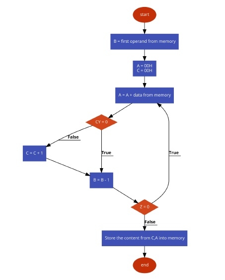
Flow Diagram

Program
| Address |
HEX Codes |
Labels |
Mnemonics |
Comments |
|
|---|---|---|---|---|---|
| F000 |
21, 00, 80 |
|
LXI H,8000H |
Load first operand address |
|
| F003 |
46 |
|
MOV B, M |
Store first operand to B |
|
| F004 |
23 |
|
INX H |
Increase HL pair |
|
| F005 |
AF |
|
XRA A |
Clear Accumulator |
|
| F006 |
4F |
|
MOV C, A |
Store 00H at register C |
|
| F007 |
86 |
LOOP |
ADD M |
Add memory element with Acc |
|
| F008 |
D2, 0C, F0 |
|
JNC SKIP |
When Carry flag is 0, skip next task |
|
| F00B |
0C |
|
INR C |
Increase C, when carry, is 1 |
|
| F00C |
05 |
SKIP |
DCR B |
Decrease B register |
|
| F00D |
C2,07, F0 |
|
JNZ LOOP |
Jump to loop when Z flag is not 1 |
|
| F010 |
21,50, 80 |
|
LXI H,8050H |
Load Destination address |
|
| F013 |
71 |
|
MOV M, C |
Store C register content into memory |
|
| F014 |
23 |
|
INX H |
Increase HL Pair |
|
| F015 |
77 |
|
MOV M, A |
Store Acc content to memory |
|
| F016 |
76 |
|
HLT |
Terminate the program |
|
Output
| Address |
Data |
|---|---|
| . . . |
. . . |
| 8050 |
93 |
| 8051 |
D0 |
| . . . |
. . . |
Advertisements
