Article Categories
- All Categories
-
Data Structure
-
Networking
-
RDBMS
-
Operating System
-
Java
-
MS Excel
-
iOS
-
HTML
-
CSS
-
Android
-
Python
-
C Programming
-
C++
-
C#
-
MongoDB
-
MySQL
-
Javascript
-
PHP
-
Economics & Finance
Selected Reading
How to set the Y-axis in radians in a Python plot?
To set the Y-axis in radians in a Python plot, we can take the following steps −
- Set the figure size and adjust the padding between and around the subplots.
- Create x and y data point using numpy.
- Create a new figure or activate an existing figure using figure() method.
- Add an axes, ax, to the figure as part of a subplot arrangement.
- Get the list of Y-axis ticks and ticklabels.
- Set the ticks and ticklabels using set_yticks() and set_yticklabels() methods.
- To display the figure, use show() method.
Example
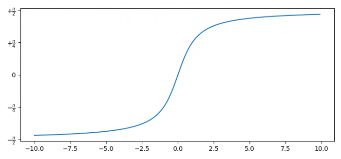
import matplotlib.pyplot as plt
import numpy as np
plt.rcParams["figure.figsize"] = [7.50, 3.50]
plt.rcParams["figure.autolayout"] = True
x = np.arange(-10.0, 10.0, 0.1)
y = np.arctan(x)
fig = plt.figure()
ax = fig.add_subplot(111)
ax.plot(x, y)
unit = 0.25
y_tick = np.arange(-0.5, 0.5 + unit, unit)
y_label = [r"$-\frac{\pi}{2}$", r"$-\frac{\pi}{4}$", r"$0$", r"$+\frac{\pi}{4}$", r"$+\frac{\pi}{2}$"]
ax.set_yticks(y_tick * np.pi)
ax.set_yticklabels(y_label, fontsize=10)
plt.show()
Output


Advertisements
