Article Categories
- All Categories
-
Data Structure
-
Networking
-
RDBMS
-
Operating System
-
Java
-
MS Excel
-
iOS
-
HTML
-
CSS
-
Android
-
Python
-
C Programming
-
C++
-
C#
-
MongoDB
-
MySQL
-
Javascript
-
PHP
-
Economics & Finance
Selected Reading
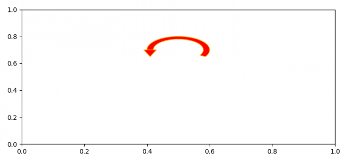
How to make an arrow that loops in Matplotlib?
To make an arrow that loops in Matplotlib, we can take the following steps −
- Set the figure size and adjust the padding between and around the subplots.
- To make an arrow loop in matplotlib, we can use make_loop() method.
- Make a wedge instance with center, radius, theta1, theta2 and width.
- To put the arrow top of the loop, use PathCollection.
- Add patch collection to the current axes.
- To display the figure, use show() method.
Example
from matplotlib import pyplot as plt, patches, collections plt.rcParams["figure.figsize"] = [7.50, 3.50] plt.rcParams["figure.autolayout"] = True def make_loop(center, radius, theta1=-30, theta2=180): rwidth = 0.02 ring = patches.Wedge(center, radius, theta1, theta2, width=rwidth) offset = 0.02 xcent = center[0] - radius + (rwidth / 2) left = [xcent - offset, center[1]] right = [xcent + offset, center[1]] bottom = [(left[0] + right[0]) / 2., center[1] - 0.05] arrow = plt.Polygon([left, right, bottom, left]) p = collections.PatchCollection( [ring, arrow], edgecolor='orange', facecolor='red' ) ax.add_collection(p) fig, ax = plt.subplots() make_loop(center=(.5, .7), radius=.1) plt.show()
Output

Advertisements
