Article Categories
- All Categories
-
Data Structure
-
Networking
-
RDBMS
-
Operating System
-
Java
-
MS Excel
-
iOS
-
HTML
-
CSS
-
Android
-
Python
-
C Programming
-
C++
-
C#
-
MongoDB
-
MySQL
-
Javascript
-
PHP
-
Economics & Finance
Selected Reading
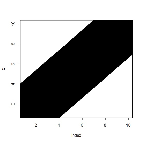
How to create a chart by covering the area of the plot from bottom left to upper right in R?
The plot area in plot window is fixed by default and we can create a lint chart with extended width so that the chart covers the area of the plot from bottom left to upper right. This can be done by using very large width of the line chart with the help of lwd argument.
Consider the below vector and create the very wide line chart to cover the plot area −
Example
x<-1:10 plot(x,type="l",lwd=100)
Output

Create the very wide line chart to cover the plot area even more −
Example
plot(x,type="l",lwd=200)
Output

Advertisements
