Data Structure
Networking
RDBMS
Operating System
Java
MS Excel
iOS
HTML
CSS
Android
Python
C Programming
C++
C#
MongoDB
MySQL
Javascript
PHP
- Selected Reading
- UPSC IAS Exams Notes
- Developer's Best Practices
- Questions and Answers
- Effective Resume Writing
- HR Interview Questions
- Computer Glossary
- Who is Who
How can I get the length of a single unit on an axis in Matplotlib?
To get the length of a single unit on an axis in Matplotlib, we can take the following steps −
- Set the figure size and adjust the padding between and around the subplots.
- Create x and y data points using numpy.
- Create a new figure or activate an existing figure using figure() method.
- Add an '~.axes.Axes' to the figure as part of a subplot arrangement.
- Plot x and y data points using plot() method.
- To get the single unit length, use transData transform.
- Print the horizontal and vertical lengths.
- To display the figure, use show() method.
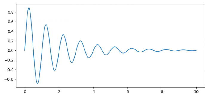
Example
import numpy as np
import matplotlib.pyplot as plt
plt.rcParams["figure.figsize"] = [7.50, 3.50]
plt.rcParams["figure.autolayout"] = True
x = np.arange(0, 10, 0.005)
y = np.exp(-x / 2.) * np.sin(2 * np.pi * x)
fig = plt.figure()
ax = fig.add_subplot(111)
ax.plot(x, y)
xy = ax.transData.transform([(0, 1), (1, 0)])\
-ax.transData.transform((0, 0))
print("Vertical length:", xy[0][1])
print("Horizontal length: ", xy[1][0])
plt.show()
Output

In addition to the plot, we will get the following output on the console −
Vertical length: 269.5 Horizontal length: 581.25
Advertisements