Data Structure
Networking
RDBMS
Operating System
Java
MS Excel
iOS
HTML
CSS
Android
Python
C Programming
C++
C#
MongoDB
MySQL
Javascript
PHP
- Selected Reading
- UPSC IAS Exams Notes
- Developer's Best Practices
- Questions and Answers
- Effective Resume Writing
- HR Interview Questions
- Computer Glossary
- Who is Who
How can a polynomial regression model be fit to understand non-linear trends in data in Python?
When regression models are being built, multicollinearity is checked for. This is because we need to understand the correlation present between all different combinations of continuous variables. If multicollinearity exists between the variables, we have to make sure that it is removed from the data.
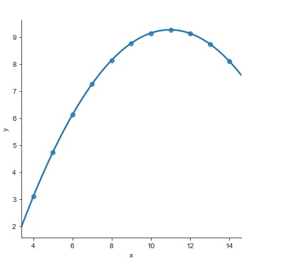
The data in real world is usually non-linear. We need to find mechanisms to fit such non-linear data to the model. We will be using Anscombe’s dataset to visualize this data.
The ‘implot’ function is used with non-linear data −
Example
import pandas as pd
import seaborn as sb
from matplotlib import pyplot as plt
my_df = sb.load_dataset('anscombe')
sb.lmplot(x = "x", y = "y", data = my_df.query("dataset == 'II'"),order = 3)
plt.show()
Output

Explanation
- The required packages are imported.
- The input data is ‘anscombe’ which is loaded from the seaborn library.
- This data is stored in a dataframe.
- The ‘load_dataset’ function is used to load the iris data.
- This data is visualized using the ‘implot’ function.
- Here, the dataframe is supplied as parameter.
- Also, the x value, y value, and the order are specified.
- This data is displayed on the console.
Advertisements