Article Categories
- All Categories
-
Data Structure
-
Networking
-
RDBMS
-
Operating System
-
Java
-
MS Excel
-
iOS
-
HTML
-
CSS
-
Android
-
Python
-
C Programming
-
C++
-
C#
-
MongoDB
-
MySQL
-
Javascript
-
PHP
Selected Reading
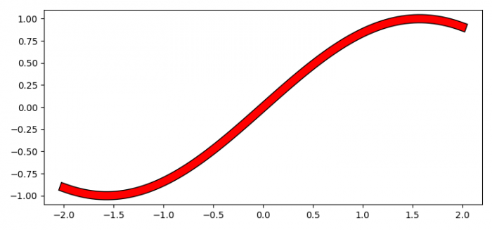
Can I give a border to a line in Matplotlib plot function?
To give a border to a line in matplotlib plot function, we can call plot() function twice with varying line width.
Steps
- Set the figure size and adjust the padding between and around the subplots.
- Create x and y data points using numpy.
- Plot x and y data points where line width=10 and color=black.
- Again plot x and y points where line width=8 and color=red.
- To display the figure, use show() method.
Example
import numpy as np from matplotlib import pyplot as plt plt.rcParams["figure.figsize"] = [7.50, 3.50] plt.rcParams["figure.autolayout"] = True x = np.linspace(-2, 2, 100) y = np.sin(x) plt.plot(x, y, c='black', lw=10) plt.plot(x, y, c='red', lw=8) plt.show()
Output

Advertisements
