Article Categories
- All Categories
-
Data Structure
-
Networking
-
RDBMS
-
Operating System
-
Java
-
MS Excel
-
iOS
-
HTML
-
CSS
-
Android
-
Python
-
C Programming
-
C++
-
C#
-
MongoDB
-
MySQL
-
Javascript
-
PHP
-
Economics & Finance
Applications of 8212 in mode 1
Let's discuss the Following two applications
Low order address latch
Output port which is interrupting.
Intel 8212 as low-order address latch − Here the low-order address lines and data lines are multiplexed and are available as AD7-0. It is convenient to have the address as many times and the separation of data on the different lines. Let's for an example, if we connect a chip like 2716 in an 8085-based system, the 2716 needs bit address of11 bits in its address pins, and here is separate 8 pins kept for data. Now connecting the AD7-0 pins of 8085 to the LS 8 address pins of 2716, the address will only be available for the only one clock cycle in a complete machine cycle. Thus, de-multiplexing of address and data is needed

Fig. 8212 low order address latch
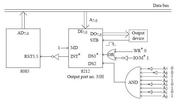
Intel 8212 as an interrupting output port − When any output device wants to perform the driven interrupt data transfer, a positive pulse is send on the STB pin.

Fig.8212 behaving as an interrupting output port
Transition which is High to low is based on STB results that helps in the activation of INT*. This results in the interruption of 8085 on the lines of RST5.5. Now the Program control is transferred to the location 5.5 * 8. Here we have an instruction to directly go to 2600H. Hence 2600H the ISS for RST5.5 is started immediately without delay.
