Article Categories
- All Categories
-
Data Structure
-
Networking
-
RDBMS
-
Operating System
-
Java
-
MS Excel
-
iOS
-
HTML
-
CSS
-
Android
-
Python
-
C Programming
-
C++
-
C#
-
MongoDB
-
MySQL
-
Javascript
-
PHP
-
Economics & Finance
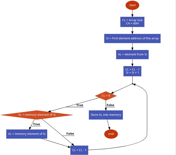
8086 program to determine largest number in an array of n numbers
In this program we will see how to find the largest number in a given array.
Problem Statement
Write 8086 Assembly language program to find the largest number in a given array, which is starts from memory offset 501. The size of the series is stored at memory offset 500. Store the largest number at memory offset 600.
Discussion
At first we are taking the size of the array from memory offset 500. Then using that size, we are initializing the counter to read and check all the numbers. We are taking the first number into AL, then check each number and compare it with AL. If the AL is smaller than the array element, then update AL with the array element. Otherwise skip that element and point to next element. Thus the largest element is found.
Input
|
Address |
Data |
|---|---|
| … |
… |
|
500 |
06 |
|
501 |
51 |
|
502 |
24 |
|
503 |
2C |
|
504 |
CF |
|
505 |
3E |
|
506 |
45 |
| … |
… |
Flow Diagram

Program

Output
|
Address |
Data |
|---|---|
| … |
… |
|
600 |
CF |
| … |
… |
