Article Categories
- All Categories
-
Data Structure
-
Networking
-
RDBMS
-
Operating System
-
Java
-
MS Excel
-
iOS
-
HTML
-
CSS
-
Android
-
Python
-
C Programming
-
C++
-
C#
-
MongoDB
-
MySQL
-
Javascript
-
PHP
-
Economics & Finance
8085 program to search a number in an array of n numbers
In this program we will see how to search an element in an array of bytes using 8085.
Problem Statement
Write 8085 Assembly language program to search a key value in an array of data using linear search technique.
Discussion
In this program the data are stored at location 8002H to 8007H. The 8000H is containing the size of the block, and 8001H is holding the key value to search. After executing this program, it will return the address of the data where the item is found and store the address at location 9000H and9001H. If the item is not found, it will return FFFFH.
If the data is present in the memory at FFFFH, then also it will store FFFFH, so it is ambiguous condition. We are assuming that the data are not stored atFFFFH, so we have chosen that value to indicate the data is not present.
Input
| Address | Data |
|---|---|
| ... | ... |
| 8000 | 06 |
| 8001 | 55 |
| 8002 | 11 |
| 8003 | 22 |
| 8004 | 33 |
| 8005 | 44 |
| 8006 | 55 |
| 8007 | 66 |
| ... | ... |
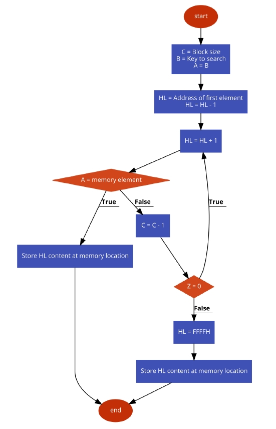
Flow Diagram

Program
| Address | HEX Codes | Labels | Mnemonics | Comments |
|---|---|---|---|---|
| F000 | 21, 00, 80 | LXI H,8000H | Point to get array size | |
| F003 | 4E | MOV C, M | Get the size of array | |
| F004 | 23 | INX H | Point to next location | |
| F005 | 46 | MOV B, M | Get the key value to search | |
| F006 | 78 | MOV A, B | Take the key into acc | |
| F007 | 23 | LOOP | INX H | Point to next location |
| F008 | BE | CMP M | Compare memory element with Acc | |
| F009 | CA, 19, F0 | JZ FOUND | When Z flag is set, go to FOUND | |
| F00C | 0D | DCR C | Decrease C by1 | |
| F00D | C2, 07, F0 | JNZ LOOP | When Count is not 0, jump to LOOP | |
| F010 | 21, FF, FF | LXI H, FFFF | Load FFFFHinto HL pair | |
| F013 | 22, 00, 90 | SHLD 9000H | Store at9000H | |
| F016 | C3, 1C, F0 | JMP DONE | Jump to DONE | |
| F019 | 22, 00, 90 | FOUND | SHLD 9000H | Store at9000H |
| F01C | 76 | DONE | HLT | Terminate the program |
Output
| Address | Data |
|---|---|
| ... | ... |
| 9000 | 06 |
| 9001 | 80 |
| ... | ... |
