Article Categories
- All Categories
-
Data Structure
-
Networking
-
RDBMS
-
Operating System
-
Java
-
MS Excel
-
iOS
-
HTML
-
CSS
-
Android
-
Python
-
C Programming
-
C++
-
C#
-
MongoDB
-
MySQL
-
Javascript
-
PHP
-
Economics & Finance
Selected Reading
8085 Program to perform bubble sort in descending order
In this program we will see how to sort a block of bytes in descending order using bubble sorting technique.
Problem Statement
Write8085 Assembly language program to sort numbers in descending order where n number of numbers are stored in consecutive memory locations starting from 8041H and the value of n is available in memory location 8040H (Using BUBBLE sort).
Discussion
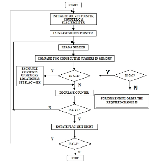
In this program we will arrange the numbers in bubble sorting technique. In this sorting technique, it will be executed in different pass. In each pass the smallest number is stored at the end of the list. Here we are taking the numbers from location 8041H to 8046H. The array size is stored at8040H.
Input
| Address | Data |
|---|---|
| ... | ... |
| 8040 | 06 |
| 8041 | 06 |
| 8042 | 05 |
| 8043 | 04 |
| 8044 | 01 |
| 8045 | 02 |
| 8046 | 03 |
| ... | ... |
Flow Diagram

Program
| Address | HEX Codes | Labels | Mnemonics | Comments |
|---|---|---|---|---|
| 8000 | 21, 40, 80 | START | LXI H, 8040H | Pointer to the IN-BUFFER |
| 8003 | 16, 00 | MVI D, 00H | The D register is used as a flag register | |
| 8005 | 4E | MOV C, M | Initialize reg. C with data count | |
| 8006 | 0D | DCR C | Set Reg. C for comparison count | |
| 8007 | 23 | INX H | Pointing to the next location | |
| 8008 | 7E | CHECK | MOV A, M | Get the number |
| 8009 | 23 | INX H | Go to next location | |
| 800A | BE | CMP M | Compare the contents of the current memory location with the contents of the accumulator | |
| 800B | D2, 14, 80 | JNC NEXTBYT | If (A) >= second byte, do not exchange | |
| 800E | 46 | MOV B, M | Get second byte for exchange | |
| 800F | 77 | MOV M, A | Store first byte in second location | |
| 8010 | 2B | DCX H | Point to first location | |
| 8011 | 70 | MOV M, B | Store second byte in first location | |
| 8012 | 23 | INX H | Get ready for next comparison | |
| 8013 | 16, 01 | MVI D, 01H | Load 1 in D as a remainder for exchange | |
| 8015 | 0D | NEXTBYT | DCR C | Decrement comparison count |
| 8016 | C2, 08, 80 | JNZ CHECK | If comparison count not 0, go back | |
| 8019 | 7A | MOV A, D | Get flag bit in A | |
| 801A | 0F | RRC | Place flag bit D0in carry | |
| 801B | DA, 00, 80 | JC START | If flag is 1, exchange occurred | |
| 801E | 76 | HLT | Terminate the program |
Output
| Address | Data |
|---|---|
| ... | ... |
| 8041 | 06 |
| 8042 | 05 |
| 8043 | 04 |
| 8044 | 03 |
| 8045 | 02 |
| 8046 | 01 |
| ... | ... |
Advertisements
