Article Categories
- All Categories
-
Data Structure
-
Networking
-
RDBMS
-
Operating System
-
Java
-
MS Excel
-
iOS
-
HTML
-
CSS
-
Android
-
Python
-
C Programming
-
C++
-
C#
-
MongoDB
-
MySQL
-
Javascript
-
PHP
-
Economics & Finance
8085 Program to find the smallest number
In this program we will see how to find the smallest number from a block of bytes using 8085.
Problem Statement
Write 8085 Assembly language program to find the smallest number from a block of bytes.
Discussion
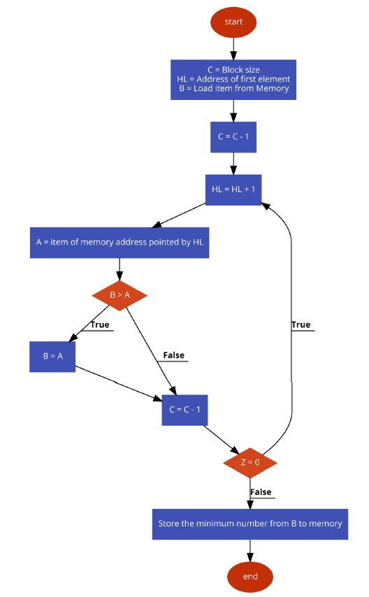
In this program the data are stored at location 8001H onwards. The 8000H is containing the size of the block. After executing this program, it will return the smallest number and store it at location 9000H.
Logic is simple, we are taking the first number at register B to start the job. In each iteration we are getting the number from memory and storing it into register A. Then if B > A, then we simply update the value of B with A, otherwise go for the next iteration. Thus we can find the smallest number in a block of bytes.
Input
| Address | Data |
|---|---|
| ... | ... |
| 8000 | 06 |
| 8001 | 55 |
| 8002 | 22 |
| 8003 | 44 |
| 8004 | 11 |
| 8005 | 33 |
| 8006 | 66 |
| ... | ... |
Flow Diagram

Program
| Address | HEX Codes | Labels | Mnemonics | Comments |
|---|---|---|---|---|
| F000 | 21, 00, 80 | LXI H,8000H | Point to get array size | |
| F003 | 4E | MOV C, M | Get the sizeof array | |
| F004 | 23 | INX H | Point to actual array | |
| F005 | 46 | MOV B, M | Load the first number into B | |
| F006 | 0D | DCR C | Decrease C | |
| F007 | 23 | LOOP | INX H | Point to next location |
| F008 | 7E | MOV A, M | Get the next number from memory to Acc | |
| F009 | B8 | CMP B | Compare Acc and B | |
| F00A | D2, 0E, F0 | JNC SKIP | if B | |
| F00D | 47 | MOV B,A | If CY is 1, update B | |
| F00E | 0D | SKIP | DCR C | Decrease C |
| F00F | C2, 07, F0 | JNZ LOOP | When count is not 0, go to LOOP | |
| F012 | 21, 00, 90 | LXI H,9000H | Point to destination address | |
| F015 | 70 | MOV M,B | Store the minimum number | |
| F016 | 76 | HLT | Terminate the program |
Output
| Address | Data |
|---|---|
| ... | ... |
| 9000 | 11 |
| ... | ... |
