Article Categories
- All Categories
-
Data Structure
-
Networking
-
RDBMS
-
Operating System
-
Java
-
MS Excel
-
iOS
-
HTML
-
CSS
-
Android
-
Python
-
C Programming
-
C++
-
C#
-
MongoDB
-
MySQL
-
Javascript
-
PHP
-
Economics & Finance
Selected Reading
8085 Program to Divide a 16-bit number by an 8-bit number
In this program we will see how to divide a 16-bit number by an 8-bit number
Problem Statement
Write 8085 Assembly language program to divide a 16-bit number by an 8-bit number.
Discussion
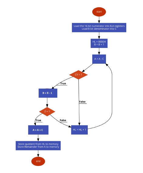
In this program we are taking the 16-bit number from 8000H and 8001H. The 8000H is holding the lower order byte and 8001H is holding higher order byte. The8002H is holding the 8-bit numerator. After dividing the number the16-bit quotient is stored at location 8050H and 8051H. The remainderis stored at 8052H.
Input
| Address | Data |
|---|---|
| . . . |
. . . |
| 8000 | 2B |
| 8001 | CA |
| 8002 | 53 |
| . . . |
. . . |
Flow Diagram

Program
| Address | HEX Codes | Labels | Mnemonics | Comments |
|---|---|---|---|---|
| F000 | 21, 00, 80 | LXI H,8000H | Point 8000Haddress | |
| F003 | 7E | MOV A, M | Store the lower order byte | |
| F004 | 23 | INX H | Increase the HL pair to point next loc | |
| F005 | 46 | MOV B, M | Store the higher order byte | |
| F006 | 23 | INX H | Increase the HL pair to point next loc | |
| F007 | 4E | MOV C, M | Load the denominator | |
| F008 | 04 | INR B | Increase B register | |
| F009 | 21, 00, 00 | LXI H,0000H | Store 0000Hinto HL pair | |
| F00C | 91 | LOOP | SUB C | Subtract C from acc |
| F00D | DA, 14, F0 | JC SKIP | Jump to SKIPwhen CY = 1 | |
| F010 | 23 | INCR | INX H | Increase quotient part |
| F011 | C3, 0C, F0 | JMP LOOP | Jump to LOOP | |
| F014 | 05 | SKIP | DCR B | Decrease B |
| F015 | CA, 1B, F0 | JZ STORE | Jump to STOREwhen Z = 1 | |
| F018 | C3, 10, F0 | JMP INCR | Jump to INCR | |
| F01B | 81 | STORE | ADD C | Add C withAcc |
| F01C | EB | XCHG | swap DE andHL pair contents | |
| F01D | 21, 50, 80 | LXI H,8050H | Load the destination address | |
| F020 | 73 | MOV M,E | Store the lower order quotient | |
| F021 | 23 | INX H | Increase HLpair | |
| F022 | 72 | MOV M,D | Store the higher order quotient | |
| F023 | 23 | INX H | Increase HLpair | |
| F024 | 77 | MOV M,A | Store the remainder | |
| F025 | 76 | HLT | Terminate the program |
Output
| Address | Data |
|---|---|
| . . . |
. . . |
| 8050 | 6F |
| 8051 | 02 |
| 8052 | 2E |
| . . . |
. . . |
Advertisements
