Article Categories
- All Categories
-
Data Structure
-
Networking
-
RDBMS
-
Operating System
-
Java
-
MS Excel
-
iOS
-
HTML
-
CSS
-
Android
-
Python
-
C Programming
-
C++
-
C#
-
MongoDB
-
MySQL
-
Javascript
-
PHP
-
Economics & Finance
Selected Reading
8085 program to count total even numbers in series of 10 numbers
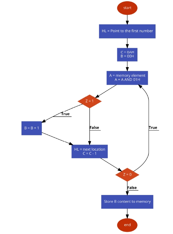
In this program we will see how to count number of even numbers in a block of elements.
Problem Statement
Write 8085 Assembly language program to count number of even numbers in a block of data, where the block size is 10D. The block is starting from location8000H.
Discussion
The Odd Even checking is very simple. we can determine one number is odd or even by checking only the LSb. When LSb is 1, the number is odd, otherwise it is even. In this program we are taking a number from memory and then ANDing01H with it. if the result is nonzero, then the number is odd, otherwise it is even.
Input
| Address |
Data |
|---|---|
| . . . |
. . . |
| 8000 |
DA |
| 8001 |
53 |
| 8002 |
26 |
| 8003 |
41 |
| 8004 |
17 |
| 8005 |
AC |
| 8006 |
78 |
| 8007 |
D8 |
| 8008 |
9C |
| 8009 |
3F |
| . . . |
. . . |
Flow Diagram

Program
| Address |
HEX Codes |
Labels |
Mnemonics |
Comments |
|---|---|---|---|---|
| F000 |
21, 00, 80 |
|
LXI H,8000H |
Point to the starting byte |
| F003 |
0E, 0A |
|
MVI C,0AH |
Initialize count to 0AH |
| F005 |
06, 00 |
|
MVI B, 00H |
Clear B register |
| F007 |
7E |
LOOP |
MOV A,M |
Load the item from memory |
| F008 |
E6, 01 |
|
ANI 01H |
AND A with01H |
| F00A |
C2, 0E, F0 |
|
JNZ SKIP |
If Z = 1, jump to skip |
| F00D |
04 |
|
INR B |
Increase B by1 |
| F00E |
23 |
SKIP |
INX H |
Point to next location |
| F00F |
0D |
|
DCR C |
Decrease C by1 |
| F010 |
C2, 07, F0 |
|
JNZ LOOP |
if Z = 0, goto loop |
| F013 |
78 |
|
MOV A, B |
Load the count to A |
| F014 |
32, 50, 80 |
|
STA 8050H |
Store the result at 8050H |
| F017 |
76 |
|
HLT |
Terminate the program |
Output
| Address |
Data |
|---|---|
| . . . |
. . . |
| 8050 |
06 |
| . . . |
. . . |
Advertisements
