Article Categories
- All Categories
-
Data Structure
-
Networking
-
RDBMS
-
Operating System
-
Java
-
MS Excel
-
iOS
-
HTML
-
CSS
-
Android
-
Python
-
C Programming
-
C++
-
C#
-
MongoDB
-
MySQL
-
Javascript
-
PHP
-
Economics & Finance
Selected Reading
8085 program to add numbers in an array
In this program we will see how to add a blocks of data using 8085 microprocessor.
Problem Statement
Write 8085 Assembly language program to add numbers in an array, where the size of the array is N. The value of N is provided.
Discussion
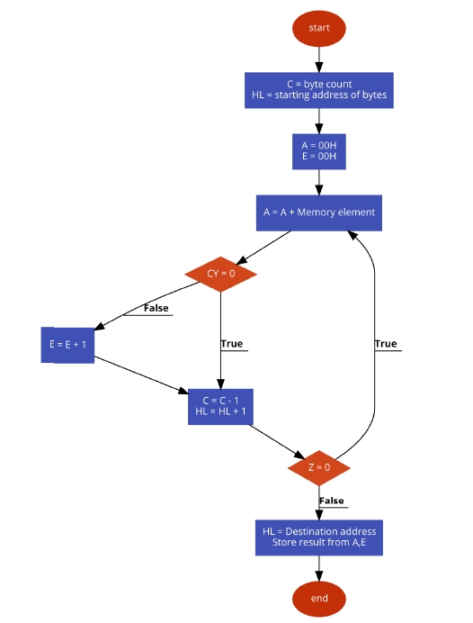
In this problem we are using location 8000H to hold the length of the block. The main block is stored from address 8010H. We are storing the result at location 9000H and 9001H. The 9000H holding the lower byte, and 9001H is holding the upper byte.
Repeatedly we are taking the number from the memory, then adding it with accumulator and increase the register E content when carry flag is set. Initially E is cleared.
Input
| Address | Data |
|---|---|
| . . . |
. . . |
| 8000 | 08 |
| . . . |
. . . |
| 8010 | AF |
| 8011 | 2E |
| 8012 | 7C |
| 8013 | 81 |
| 8014 | 2C |
| 8015 | BF |
| 8016 | FB |
| 8017 | 1C |
| . . . |
. . . |
Flow Diagram

Program
| Address | HEX Codes | Labels | Mnemonics | Comments |
|---|---|---|---|---|
| F000 | 21, 00, 80 | LXI H, 8000H | Load the address to get count of numbers | |
| F003 | 4E | MOV C,M | Load C with the count value | |
| F004 | 21, 10, 80 | LXI H, 8010H | Load HL with the starting address | |
| F007 | AF | XRA A | ClearAccumulator | |
| F008 | 5F | MOV E, A | Clear the E register also | |
| F009 | 86 | LOOP | ADD M | Add Memory content with Accumulator |
| F00A | D2, 0E, F0 | JNC SKIP | When carry is false, skip next task | |
| F00D | 1C | INR E | Increase E,when C flag is set | |
| F00E | 0D | SKIP | DCR C | Decrease C register by 1 |
| F00F | 23 | INX H | Point to next location | |
| F010 | C2, 09, F0 | JNZ LOOP | When Zero is false, go to LOOP | |
| F013 | 21, 00, 90 | LXI H,9000H | Load address to store result | |
| F016 | 77 | MOV M,A | Save accumulator content | |
| F017 | 23 | INX H | Increase HLpair | |
| F018 | 73 | MOV M,E | Store carry | |
| F019 | 76 | HLT | Terminate the program |
Output
| Address | Data |
|---|---|
| . . . |
. . . |
| 9000 | DC |
| 9001 | 03 |
| . . . |
. . . |
Advertisements
