Article Categories
- All Categories
-
Data Structure
-
Networking
-
RDBMS
-
Operating System
-
Java
-
MS Excel
-
iOS
-
HTML
-
CSS
-
Android
-
Python
-
C Programming
-
C++
-
C#
-
MongoDB
-
MySQL
-
Javascript
-
PHP
-
Economics & Finance
Selected Reading
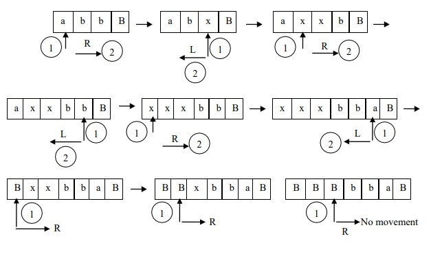
Design Turing Machine to reverse string consisting of a's and b's
Our aim is to design a Turing machine (TM) to reverse a string consisting of a’s and b’s over an alphabet {a,b}.
Example
Input − aabbab
Output − babbaa
Algorithm
Step 1: Move to the last symbol, replace x for a or x for b and move right to convert the corresponding B to „a? or „b? accordingly. Step 2: Move left until the symbol left to x is reached. Step 3: Perform step 1 and step 2 until „B? is reached while traversing left. Step 4: Replace every x to B to make the cells empty since the reverse of the string is performed by the previous steps.
The transition diagram for Turing Machine (TM) is as follows −

Let us consider an example to check whether the given input is getting reverse or not −
Input string - abb.
Expected output - {bba}
Therefore, the TM is as follows −

Advertisements
