Data Structure
Networking
RDBMS
Operating System
Java
MS Excel
iOS
HTML
CSS
Android
Python
C Programming
C++
C#
MongoDB
MySQL
Javascript
PHP
- Selected Reading
- UPSC IAS Exams Notes
- Developer's Best Practices
- Questions and Answers
- Effective Resume Writing
- HR Interview Questions
- Computer Glossary
- Who is Who
C program to find GCD of numbers using non-recursive function
Problem
Find the greatest common divisor (GCD) for the given two numbers by using the non-recursive function.
Solution
It is explained below how to find the greatest common divisor (GCD) for the given two numbers by using the non-recursive function.
Algorithm
Refer an algorithm given below to find the greatest common divisor (GCD) for the given two numbers by using the non-recursive function.
Step 1 − Start
Step 2 − Read the integers a and b
Step 3 − Call the function G=GCD(a,b) step 6
Step 4 − Print G value
Step 5 − Stop
Step 6 − Called function: GCD(a,b)
a. Initialize the i=1, j, remainder b. Remainder=i-(i/j*j) c. Remainder=0 return j else goto step 4 d. GCD(G,remainder) return to main program
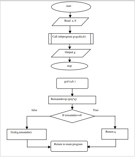
Flowchart
Given below is a flowchart for an algorithm to find the greatest common divisor (GCD) for the given two numbers by using the non-recursive function.

Example
Following is the C program to find the greatest common divisor (GCD) for the given two numbers by using the non-recursive function −
#include<stdio.h>
#include<conio.h>
#include<math.h>
int gcdnonR(int i,int j){
int rem;
rem=i-(i/j*j);
if(rem==0)
return j;
else
gcdnonR(j,rem);
}
void main(){
int a,b;
printf("enter the two numbers:");
scanf("%d%d",&a,&b);
printf("GCD of %d",gcdnonR(a,b));
getch();
}
Output
When the above program is executed, it produces the following result −
enter the two numbers:10 30 GCD of 10